×
Zoomed image
Click to zoom • Drag when zoomed • Press ESC to close
trueyogi hero image

Meal Planner Application

Timeline
2025
Client
Personal project / Self-initiated UX case study
Platform
iOS
My Role
UX/UI Designer, Researcher, and Visual Designer
How It Started
This project was inspired by the idea of togetherness. My partner and I have always tried to maintain a healthy lifestyle through regular exercise and balanced nutrition. However, our nutritional needs and preferences are quite different.
After his heart surgery, my partner has to avoid foods rich in vitamin K, while I do not enjoy eating red meat. At the same time, since we both exercise regularly, we need a protein-focused diet. These differences made meal preparation increasingly complex and sometimes stressful.
I have always believed that cooking and eating are shared experiences that bring people closer. During my research, I realized that most meal preparation applications focus only on individual needs and overlook the shared experience of eating together.
Quick tour of the project
To get a quick overview of the project steps, watch the video below.
Research Process and Analysis
I began this project by researching people who, like my partner, need to pay special attention to their diet due to specific health conditions. To better understand the connection between nutrition and health, I referred to trusted sources such as the World Health Organization (WHO) and the Dietary Guidelines for Americans.
According to WHO, obesity is a major risk factor for many noncommunicable diseases, including cardiovascular diseases, type 2 diabetes, and certain types of cancer. These diseases are among the leading causes of death worldwide, accounting for an estimated 41 million (71%) of the 55 million global deaths in 2019. WHO also highlights that obesity and some NCDs increase the likelihood of becoming severely ill from COVID-19 infection.
Based on this research, I identified several user groups for whom nutrition plays a critical role.
1- Groups That Need to Be Careful About Their Diet
- Diabetic patients (Type 1 & Type 2)
- Individuals with heart disease or those recovering from heart surgery
- Patients taking Marcumar or Warfarin
- People with kidney disease
- Individuals with food allergies or intolerances
2- Groups Who Manage Their Diet by Lifestyle or Goal
- People trying to lose weight
- People aiming to gain muscle or weight
- Athletes and fitness enthusiasts
- Busy professionals or parents
- Health-conscious individuals
3- Groups Defined by Dietary Preferences
- Vegans and vegetarians
- Intermittent fasters
- People following religious dietary rules such as halal or kosher
Project Overview
WellChef is an application that helps users create meal plans and recipes that match the unique nutritional needs of individuals and families. The app serves users with medical dietary restrictions (such as diabetes, heart conditions, or Marcumar use) as well as those with lifestyle-based goals like fitness, weight management, or plant-based eating.
💡 The main idea behind WellChef is to simplify healthy meal preparation while considering everyone’s unique requirements within a shared household.
Project Goals
- Help users easily plan meals that meet their daily calorie and nutrient requirements
- Reduce the mental load of cooking for multiple people with different needs
- Support users who follow medical or lifestyle-specific dietary guidelines
- Provide user-friendly, flexible, and balanced meal suggestions
Competitive Analysis
To understand the current market and user expectations, I conducted a competitive analysis of existing meal and nutrition tracking apps such as Yazio, MyFitnessPal, and Lifesum. I also explored apps focused on medical nutrition management and meal planning to identify opportunities for improvement.
Competitor Analysis Chart
Competitor Analysis Table 1
Competitor Analysis Table 2

After completing the competitive analysis, I conducted a SWOT analysis to identify the strengths and weaknesses of existing meal planning and nutrition apps. This step helped me better understand market gaps and user needs.
Ideation and Affinity Mapping
I ran a brainstorming session to explore possible features and functionalities for the app. I considered different user scenarios and dietary needs to generate a wide range of ideas.
To organize and prioritize these ideas, I created an affinity map, grouping similar concepts together and highlighting the key findings. This method allowed me to define the core features of the application more clearly and establish a strong foundation for the next design phases.
Key Findings
- Many users struggle to plan meals when cooking for more than one person
- Tracking calories and macros manually is time-consuming and complex
- Existing apps tend to be too generic or focus solely on individual goals
- Users with medical conditions need consistent and specific ingredient control (for example, managing vitamin K intake for heart patients)
Understanding the User: Personas and User Journey Maps
To better understand the users, I created three personas based on different scenarios. These personas represent distinct user types, each with unique needs, goals, and challenges.
Persona 1
Persona 2
Persona 3

For two of these personas, I also developed User Journey Maps. This allowed me to visualize their interactions, experiences, and emotions within the app. By mapping out the challenges, motivations, and expectations of users, I was able to make more informed design decisions and ensure that the app truly addresses real user needs.
User Flow
As the project progressed, the app began to take shape. To better understand the user experience and the main steps, I created four key user flows:
Onboarding: To engage the user and collect their information, guiding them quickly to the home screen.
Additional User Flow: To create profiles for multiple users and generate appropriate meal plans.
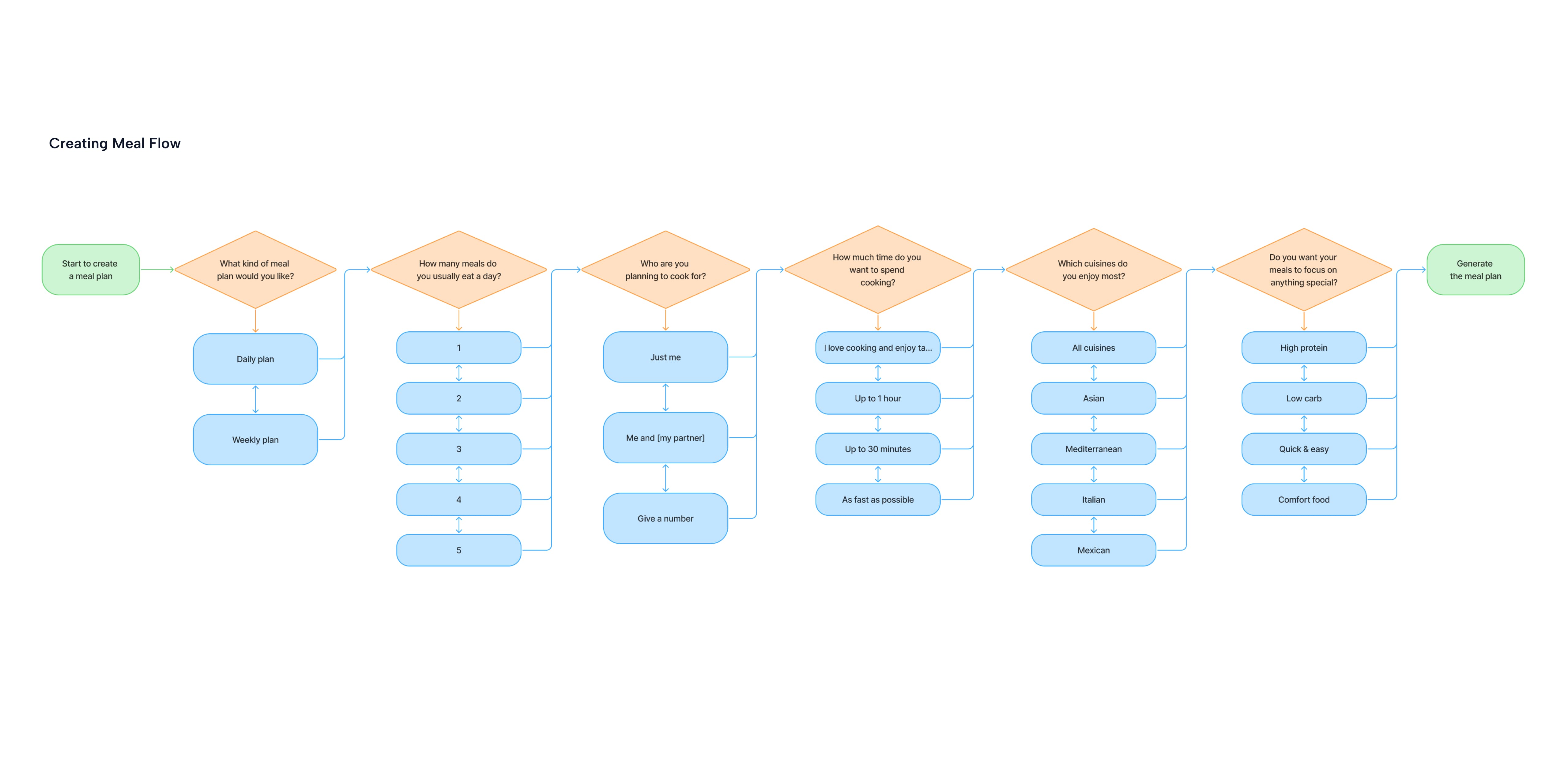
Meal Planner Flow: To combine user information with research insights to create personalized meal plans.
App Flow: A comprehensive overview showing all the main steps and functions of the application.
These flows helped clarify the app’s core steps and provided a solid foundation for the next stages of design.
Naming and Early Design
During all of this research, the app didn’t even have a name. Before starting the design, I needed to decide on a name and branding. I explored many options, but ultimately chose WellChef with the slogan: “Wellness begins at your plate.”
I wanted the name to evoke both the idea of a skilled chef and the concept of wellness. Since the project’s focus was the design itself, I didn’t spend too much time on branding. After finalizing the name, I quickly created a logo. Taking the user flows I had created into account, I then developed a lo-fi prototype. Through this process, the project began to take shape visually.
Persona 1
Persona 2
Final Design
I’ve now reached the final design phase. To ensure visual consistency, I used MidJourney to generate images in a unified style. The design follows a black-and-white theme with a strong visual focus.
At this stage, the design centers on three key user needs:

Considering the user’s goals, health, and preferences

To provide meaningful meal recommendations without overwhelming the user, I designed the onboarding process to start with questions about lifestyle, goals, and eating habits. This approach immediately engages users, helping them see the value of the app from the very beginning. After this initial connection, personalized recommendations are delivered, and personal details (such as name, weight, and height) are collected during the profile creation stage.

Offering recipes for multiple users

I created the additional user flow with the belief that eating is not just about nutrition—it’s a shared experience. Families and couples often cook and eat together, turning meals into a way to connect, celebrate, or enjoy daily life. Users can add a partner or family member so the app generates meals that meet everyone’s needs. Portions can be easily adjusted, and the profile section allows for creating and managing multiple profiles, letting users grow their family within the app.

Simplifying meal planning and grocery shopping

For busy users, I added features like a weekly grocery list and the ability to share it. This helps make meal planning and preparation smoother and more organized, allowing users to save time and enjoy a stress-free cooking experience.

Conclusion
The project began as a way to solve a personal challenge and gradually evolved into a solution that considers the needs of everyone. I hope mealtimes can be both healthy and filled with love.